44444免费观看高清电视剧直播-444444在线观看免费高清电视剧-444444影院免费播放电视剧大全下载-4444444444免费观看电视剧

收藏本站 | 在線留言 |網站地圖 |企業分站歡迎來到科洛結構自防水技術(深圳)有限公司!

logo

科洛結構自防水系統
混凝土內摻科洛無機納米抗裂防滲劑+外噴永凝液DPS防水劑。
50年免費維修-無機不老化、裂縫自修復,解決開裂不密實問題。

防水劑咨詢139-2289-6181

工期節省工期節省
99%
成本節省成本節省
40%
壽命提高壽命提高
400%

科洛防水劑
葛洲壩集團全面推進科洛防水材料,引領科技創新新時代!
返回列表 來源: 發布日期: 2024.03.18 瀏覽次數:0

親愛的讀者們,大家好!今天,我們要向大家介紹葛洲壩集團 推進科洛產品方面的最新進展和令人振奮的產品測試結果。

葛洲壩集團一直以來都是行業的佼佼者,以其卓越的工程實力和創新精神為人熟知。而現在,他們正全力推進科洛產品,這無疑是葛洲壩集團邁向科技創新的重要一步。

科洛產品是一系列具有創新性和領先技術的產品,經過了嚴格的測試和驗證。這些產品涵蓋了多個領域,為各個行業帶來了新的機遇和突破。

讓我們來看看這些令人鼓舞的產品測試結果!科洛產品在性能、質量和可持續性方面都表現出色。它們經過了各種嚴苛條件下的測試,包括耐久性、可靠性和安全性等方面。測試結果表明,科洛產品不僅達到了高標準,甚至超越了預期。

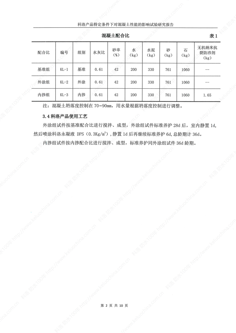
*報告說明:湖北省宜昌市鼎誠工程技術服務有限公司(以下簡稱公司)始建于1970年,是隸屬于中國葛洲壩集團股份有限公司下屬子公司至今已有43年的經營歷史。

科洛產品特定條件下對混凝土性能的影響試驗研究報告-宜昌鼎誠工程技術服務_00

科洛產品特定條件下對混凝土性能的影響試驗研究報告-宜昌鼎誠工程技術服務_01

科洛產品特定條件下對混凝土性能的影響試驗研究報告-宜昌鼎誠工程技術服務_02

科洛產品特定條件下對混凝土性能的影響試驗研究報告-宜昌鼎誠工程技術服務_03

科洛產品特定條件下對混凝土性能的影響試驗研究報告-宜昌鼎誠工程技術服務_04

科洛產品特定條件下對混凝土性能的影響試驗研究報告-宜昌鼎誠工程技術服務_05

科洛產品特定條件下對混凝土性能的影響試驗研究報告-宜昌鼎誠工程技術服務_06

科洛產品特定條件下對混凝土性能的影響試驗研究報告-宜昌鼎誠工程技術服務_07

科洛產品特定條件下對混凝土性能的影響試驗研究報告-宜昌鼎誠工程技術服務_08

科洛產品特定條件下對混凝土性能的影響試驗研究報告-宜昌鼎誠工程技術服務_09

科洛產品特定條件下對混凝土性能的影響試驗研究報告-宜昌鼎誠工程技術服務_10

科洛產品特定條件下對混凝土性能的影響試驗研究報告-宜昌鼎誠工程技術服務_11

測試結果總結:

從專項試驗研究結果表明,使用科洛公司生產的兩種產品,即外涂科洛永凝液DPS和內摻科洛水性無機納米抗裂防滲劑,對混凝土的強度、防水抗滲、早期抗裂等性能均產生了不同的干預效果:

(1)對混凝土的抗壓強度和抗折強度有一定提高,強度均有4.4%到8.9%的提高

(2)對混凝土的防水抗滲性能有較好效果,使用外涂科洛永凝液DPS時滲水高度降低了55%、使用內摻科洛水性無機納米抗裂防滲劑時滲水高度降低了27%;

(3)對混凝土的早期抗裂性能有明顯效果、使用外涂科洛永凝液DPS時裂縫降低;

(4)基準混凝土在不同工況情況下,外涂組和內摻組在14d齡期及之后對于基準混凝土碳化深度干預效果顯著,有利于混凝土表面與內部強度的一致性。

(5)基準混凝土在不同工況情況下,基準組混凝土的抗氯離子滲透性能按照基準值、內摻組、外涂組依次增強,有助于抗腐蝕性能提高

這些優秀的測試結果為葛洲壩集團全面推進科洛產品提供了堅實的基礎。葛洲壩集團將把科洛產品廣泛應用于各類項目中,為客戶提供更優質、更高效的解決方案。

通過全面推進科洛產品,葛洲壩集團將繼續引領行業發展潮流。他們將不斷探索新的技術應用,推動科技創新,為社會帶來更多的價值。

我們期待著葛洲壩集團與科洛產品的緊密合作將帶來更多的成功故事和創新成果。讓我們共同見證葛洲壩集團在科技領域的新輝煌!

如果你對科洛產品或葛洲壩集團的其他項目有任何疑問或想要了解更多信息,請隨時與我們聯系。我們將竭誠為你提供幫助和支持。

感謝大家一直以來的關注和支持!讓我們一起邁向科技創新的未來!

聯系科洛

  • 139-2289-6181
  • 電話: 0755-84825823
  • 傳真:0755-84825823
  • 地址:深圳市龍崗區南聯村龍崗大道6001號華特大廈803
科洛結構自防水技術(深圳)有限公司版權所有 備案號:粵ICP備17091046號 粵公網安備 44030702000881號
咨詢